webpack
Webpack 是一个现代 JavaScript 应用程序的静态模块打包工具。它主要用于将各种类型的文件(如 JavaScript、CSS、图像等)打包成一个或多个静态资源文件,以便在浏览器中加载。
webpack 原理

Webpack 的原理可以概括如下:
- 初始化阶段:
- 初始化参数:从配置文件、 配置对象、Shell 参数中读取,与默认配置结合得出最终的参数
- 创建编译器对象:用上一步得到的参数创建 Compiler 对象
- 初始化编译环境:包括注入内置插件、注册各种模块工厂、初始化 RuleSet 集合、加载配置的插件等
- 开始编译:执行 compiler 对象的 run 方法
- 确定入口:根据配置中的 entry 找出所有的入口文件,调用 compilition.addEntry 将入口文件转换为 dependence 对象
- 构建阶段:
- 编译模块(make):根据 entry 对应的 dependence 创建 module 对象,调用 loader 将模块转译为标准 JS 内容,调用 JS 解释器将内容转换为 AST 对象,从中找出该模块依赖的模块,再 递归 本步骤直到所有入口依赖的文件都经过了本步骤的处理
- 完成模块编译:上一步递归处理所有能触达到的模块后,得到了每个模块被翻译后的内容以及它们之间的 依赖关系图
- 生成阶段:
-
输出资源(seal):根据入口和模块之间的依赖关系,组装成一个个包含多个模块的 Chunk,再把每个 Chunk 转换成一个单独的文件加入到输出列表,这步是可以修改输出内容的最后机会
-
写入文件系统(emitAssets):在确定好输出内容后,根据配置确定输出的路径和文件名,把文件内容写入到文件系统
-
Entry:编译入口,webpack 编译的起点
-
Compiler:编译管理器,webpack 启动后会创建 compiler 对象,该对象一直存活知道结束退出
-
Compilation:单次编辑过程的管理器,比如 watch = true 时,运行过程中只有一个 compiler 但每次文件变更触发重新编译时,都会创建一个新的 compilation 对象
-
Dependence:依赖对象,webpack 基于该类型记录模块间依赖关系
-
Module:webpack 内部所有资源都会以“module”对象形式存在,所有关于资源的操作、转译、合并都是以 “module” 为基本单位进行的
-
Chunk:编译完成准备输出时,webpack 会将 module 按特定的规则组织成一个一个的 chunk,这些 chunk 某种程度上跟最终输出一一对应
-
Loader:资源内容转换器,其实就是实现从内容 A 转换 B 的转换器
-
Plugin:webpack构建过程中,会在特定的时机广播对应的事件,插件监听这些事件,在特定时间点介入编译过程
初始化阶段
- 将 process.args + webpack.config.js 合并成用户配置
- 调用 validateSchema 校验配置
- 调用 getNormalizedWebpackOptions + applyWebpackOptionsBaseDefaults 合并出最终配置
- 创建 compiler 对象
- 遍历用户定义的 plugins 集合,执行插件的 apply 方法
- 调用 new WebpackOptionsApply().process 方法,加载各种内置插件
主要逻辑集中在 WebpackOptionsApply 类,webpack 内置了数百个插件,这些插件并不需要我们手动配置,WebpackOptionsApply 会在初始化阶段根据配置内容动态注入对应的插件,包括:
注入 EntryOptionPlugin 插件,处理 entry 配置 根据 devtool 值判断后续用那个插件处理 sourcemap,可选值:EvalSourceMapDevToolPlugin、SourceMapDevToolPlugin、EvalDevToolModulePlugin 注入 RuntimePlugin ,用于根据代码内容动态注入 webpack 运行时 到这里,compiler 实例就被创建出来了,相应的环境参数也预设好了,紧接着开始调用 compiler.compile 函数:
// 取自 webpack/lib/compiler.js
compile(callback) {
const params = this.newCompilationParams();
this.hooks.beforeCompile.callAsync(params, err => {
// ...
const compilation = this.newCompilation(params);
this.hooks.make.callAsync(compilation, err => {
// ...
this.hooks.finishMake.callAsync(compilation, err => {
// ...
process.nextTick(() => {
compilation.finish(err => {
compilation.seal(err => {...});
});
});
});
});
});
}
Webpack 架构很灵活,但代价是牺牲了源码的直观性,比如说上面说的初始化流程,从创建 compiler 实例到调用 make 钩子,逻辑链路很长:
- 启动 webpack ,触发 lib/webpack.js 文件中 createCompiler 方法
- createCompiler 方法内部调用 WebpackOptionsApply 插件
- WebpackOptionsApply 定义在 lib/WebpackOptionsApply.js 文件,内部根据 entry 配置决定注入 entry 相关的插件,包括:DllEntryPlugin、DynamicEntryPlugin、EntryPlugin、PrefetchPlugin、ProgressPlugin、ContainerPlugin
- Entry 相关插件,如 lib/EntryPlugin.js 的 EntryPlugin 监听 compiler.make 钩子
- lib/compiler.js 的 compile 函数内调用 this.hooks.make.callAsync
- 触发 EntryPlugin 的 make 回调,在回调中执行 compilation.addEntry 函数
- compilation.addEntry 函数内部经过一坨与主流程无关的 hook 之后,再调用 handleModuleCreate 函数,正式开始构建内容
构建阶段(make)
- 调用 handleModuleCreate ,根据文件类型构建 module 子类
- 调用 loader-runner 仓库的 runLoaders 转译 module 内容,通常是从各类资源类型转译为 JavaScript 文本
- 调用 acorn 将 JS 文本解析为AST
- 遍历 AST,触发各种钩子
- 在 HarmonyExportDependencyParserPlugin 插件监听 exportImportSpecifier 钩子,解读 JS 文本对应的资源依赖
- 调用 module 对象的 addDependency 将依赖对象加入到 module 依赖列表中
- AST 遍历完毕后,调用 module.handleParseResult 处理模块依赖
- 对于 module 新增的依赖,调用 handleModuleCreate ,控制流回到第一步
- 所有依赖都解析完毕后,构建阶段结束
这个过程中数据流module => ast => dependences => module,先转 AST 再从 AST 找依赖。这就要求 loaders 处理完的最后结果必须是可以被 acorn 处理的标准 JavaScript 语法,比如说对于图片,需要从图像二进制转换成类似于 export default "data:image/png;base64,xxx" 这类 base64 格式或者 export default "http://xxx" 这类 url 格式。
compilation 按这个流程递归处理,逐步解析出每个模块的内容以及 module 依赖关系,后续就可以根据这些内容打包输出。

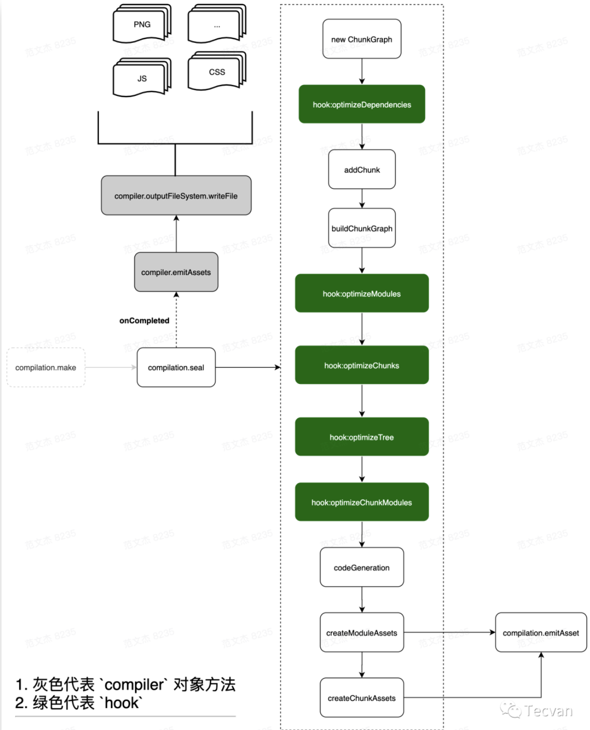
生成阶段(seal)
构建阶段围绕 module 展开,生成阶段则围绕 chunks 展开。经过构建阶段之后,webpack 得到足够的模块内容与模块关系信息,接下来开始生成最终资源了。代码层面,就是开始执行 compilation.seal 函数:
// 取自 webpack/lib/compiler.js
compile(callback) {
const params = this.newCompilationParams();
this.hooks.beforeCompile.callAsync(params, err => {
// ...
const compilation = this.newCompilation(params);
this.hooks.make.callAsync(compilation, err => {
// ...
this.hooks.finishMake.callAsync(compilation, err => {
// ...
process.nextTick(() => {
compilation.finish(err => {
**compilation.seal**(err => {...});
});
});
});
});
});
}
seal 原意密封、上锁,我个人理解在 webpack 语境下接近于 “将模块装进蜜罐” 。seal 函数主要完成从 module 到 chunks 的转化,核心流程:

简单梳理一下:
- 构建本次编译的 ChunkGraph 对象;
- 遍历 compilation.modules 集合,将 module 按 entry/动态引入 的规则分配给不同的 Chunk 对象;
- compilation.modules 集合遍历完毕后,得到完整的 chunks 集合对象,调用 createXxxAssets 方法
- createXxxAssets 遍历 module/chunk ,调用 compilation.emitAssets 方法将 assets 信息记录到 compilation.assets 对象中
- 触发 seal 回调,控制流回到 compiler 对象

这一步的关键逻辑是将 module 按规则组织成 chunks ,webpack 内置的 chunk 封装规则比较简单:
- entry 及 entry 触达到的模块,组合成一个 chunk
- 使用动态引入语句引入的模块,各自组合成一个 chunk
chunk 是输出的基本单位,默认情况下这些 chunks 与最终输出的资源一一对应,那按上面的规则大致上可以推导出一个 entry 会对应打包出一个资源,而通过动态引入语句引入的模块,也对应会打包出相应的资源,我们来看个示例。
SplitChunksPlugin 的作用
SplitChunksPlugin 是 webpack 架构高扩展的一个绝好的示例,我们上面说了 webpack 主流程里面是按 entry / 动态引入 两种情况组织 chunks 的,这必然会引发一些不必要的重复打包,webpack 通过插件的形式解决这个问题。
回顾 compilation.seal 函数的代码,大致上可以梳理成这么4个步骤:
- 遍历 compilation.modules ,记录下模块与 chunk 关系
- 触发各种模块优化钩子,这一步优化的主要是模块依赖关系
- 遍历 module 构建 chunk 集合
- 触发各种优化钩子

上面 1-3 都是预处理 + chunks 默认规则的实现,不在我们讨论范围,这里重点关注第4个步骤触发的 optimizeChunks 钩子,这个时候已经跑完主流程的逻辑,得到 chunks 集合,SplitChunksPlugin 正是使用这个钩子,分析 chunks 集合的内容,按配置规则增加一些通用的 chunk :
module.exports = class SplitChunksPlugin {
constructor(options = {}) {
// ...
}
_getCacheGroup(cacheGroupSource) {
// ...
}
apply(compiler) {
// ...
compiler.hooks.thisCompilation.tap("SplitChunksPlugin", (compilation) => {
// ...
compilation.hooks.optimizeChunks.tap(
{
name: "SplitChunksPlugin",
stage: STAGE_ADVANCED,
},
(chunks) => {
// ...
}
);
});
}
};
资源形态流转

When: 什么时候会触发钩子
- compiler.hooks.compilation :
- 时机:启动编译创建出 compilation 对象后触发
- 参数:当前编译的 compilation 对象
- 示例:很多插件基于此事件获取 compilation 实例
- compiler.hooks.make:
- 时机:正式开始编译时触发
- 参数:同样是当前编译的 compilation 对象
- 示例:webpack 内置的 EntryPlugin 基于此钩子实现 entry 模块的初始化
- compilation.hooks.optimizeChunks :
- 时机:seal 函数中,chunk 集合构建完毕后触发
- 参数:chunks 集合与 chunkGroups 集合
- 示例:SplitChunksPlugin 插件基于此钩子实现 chunk 拆分优化
- compiler.hooks.done:
- 时机:编译完成后触发
- 参数:stats 对象,包含编译过程中的各类统计信息
- 示例:webpack-bundle-analyzer 插件基于此钩子实现打包分析
这是我总结的钩子的三个学习要素:触发时机、传递参数、示例代码。