Fiber
Fiber 架构的主要目标是使 React 能够利用分片和暂停工作的能力,从而提高其在动画、布局、手势、暂停/中断工作等方面的表现。
- 我们可以通过合理调度策略合理分配CPU资源,从而提高用户响应速度
- 通过Fiber架构,让自己的调度过程变得可中断。适当让出CPU执行权,让浏览器能及时响应用户的交互
Fiber 是一个执行单元
浏览器每次执行完一个执行单元,React就会检查还剩多少时间,如果没有时间就将控制权让出去
Fiber的基本规则
- 阶段一,生成 Fiber 树,得出需要更新的节点信息。这一步是一个渐进的过程,可以被打断。
- 阶段二,将需要更新的节点批量更新,这个过程不能被打断。
阶段一可被打断,让优先级更高的任务先执行,从框架层面大大降低了页面掉帧的概率,当然被打断时,fiber会记录很多中间状态,会记录当前执行的位置,哪些节点已经完成diff计算了,下一次从哪里开始等。
在render函数中创建的React Element树在第一次渲染的时候会创建一颗结构一模一样的Fiber节点树。不同的React Element类型对应不同的Fiber节点类型。一个React Element的工作就由它对应的Fiber节点来负责。
一个React Element可以对应不止一个Fiber,因为Fiber在update的时候,会从原来的Fiber(我们称为current)clone出一个新的Fiber(我们称为alternate)。两个Fiber diff出的变化(side effect)记录在alternate上,所以一个组件在更新时最多会有两个Fiber与其对应,在更新结束后alternate会取代之前的current的成为新的current节点。
基本规则
更新任务分成两个阶段,Reconciliation Phase和Commit Phase。
- Reconciliation Phase的任务做的事情是,找出要做的更新工作(Diff Fiber Tree),就是一个计算阶段,计算结果可以被缓存,也就可以被打断;
- Commit Phase 需要提交所有更新并渲染,为了防止页面抖动,被设置为不能被打断。
Fiber 节点的数据结构
每个 Fiber 节点代表了一个工作单元,对应于 React 组件树中的一个组件。Fiber 节点的数据结构包含了组件类型、对应的 DOM 节点、组件的 props 和 state、对子节点和兄弟节点的引用、以及任务的优先级等信息。这样的设计使得每个 Fiber 节点既可以表示一个工作任务,也可以构建成一棵树,反映组件的层级结构。

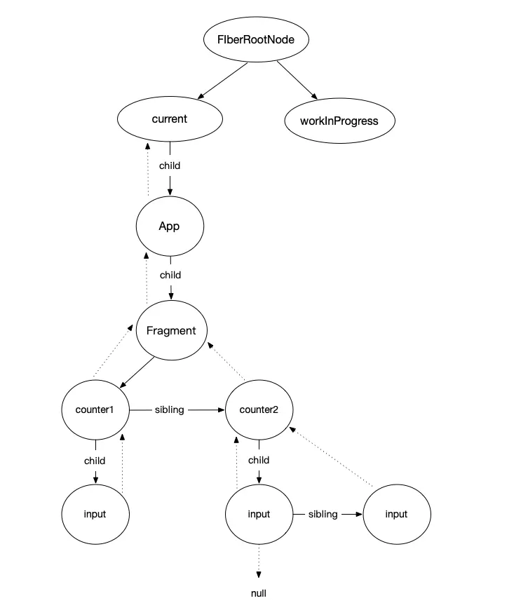
- return: 父节点,指向上一个fiber
- child : 子节点,指向自身下面的第一个fiber
- sibling : 兄弟组件, 指向一个兄弟节点
它的遍历过程:
- 从current(Root)开始通过child向下找
- 如果有child先遍历子节点,直到null为止
- 然后看是否有兄弟节点
- 有兄弟节点则遍历兄弟节点
- 然后再看兄弟节点是否有子节点
- 然后return看父节点是否有兄弟节点
- 直到root
class FiberNode {
constructor(tag, pendingProps, key, mode) {
// 实例属性
this.tag = tag; // 标记不同组件类型,如classComponent,functionComponent
this.key = key; // react元素上的key 就是jsx上写的那个key,也就是最终ReactElement上的
this.elementType = null; // createElement的第一个参数,ReactElement上的type
this.type = null; // 表示fiber的真实类型 ,elementType基本一样,在使用了懒加载之类的功能时可能会不一样
this.stateNode = null; // 实例对象,比如class组件new完后就挂载在这个属性上面,如果是RootFiber,那么它上面挂的是FiberRoot
// fiber
this.return = null; // 父节点,指向上一个fiber
this.child = null; // 子节点,指向自身下面的第一个fiber
this.sibling = null; // 兄弟组件, 指向一个兄弟节点
this.index = 0; // 一般如果没有兄弟节点的话是0 当某个父节点下的子节点是数组类型的时候会给每个子节点一个index,index和key要一起做diff
this.ref = null; // reactElement上的ref属性
this.pendingProps = pendingProps; // 新的props
this.memoizedProps = null; // 旧的props
this.updateQueue = null; // fiber上的更新队列 执行一次setState就会往这个属性上挂一个新的更新, 每条更新最终会形成一个链表结构,最后做批量更新
this.memoizedState = null; // 对应memoizedProps,上次渲染的state,相当于当前的state,理解成prev和next的关系
this.mode = mode; // 表示当前组件下的子组件的渲染方式
// effects
this.effectTag = NoEffect; // 表示当前fiber要进行何种更新
this.nextEffect = null; // 指向下个需要更新的fiber
this.firstEffect = null; // 指向所有子节点里,需要更新的fiber里的第一个
this.lastEffect = null; // 指向所有子节点中需要更新的fiber的最后一个
this.expirationTime = NoWork; // 过期时间,代表任务在未来的哪个时间点应该被完成
this.childExpirationTime = NoWork; // child过期时间
this.alternate = null; // current树和workInprogress树之间的相互引用
}
}
Fiber 节点标记
在 React Fiber 架构中,Fiber 节点通过特定的标记(effectTag)来表示节点在当前更新中所要执行的工作类型。这些标记帮助 React 确定如何处理和优化节点的更新、添加、删除等操作。
下面是一些常见的 effectTag 类型及其含义:
- Placement (插入): 表示一个新的 Fiber 节点需要被添加到 DOM 中。这通常发生在初次渲染或者组件内部生成了新的子节点时。
- Update (更新): 表示一个 Fiber 节点的属性、状态或上下文发生了变化,需要应用这些更新到对应的 DOM 节点或组件实例上。
- Deletion (删除): 表示一个 Fiber 节点及其对应的 DOM 节点需要从 DOM 树中移除。
- PlacementAndUpdate (插入并更新): 一个特殊的情况,表示一个节点不仅是新插入的,而且在插入时就需要进行属性上的更新。
- ContentReset (内容重置): 用于标记文本节点的内容需要重置。这通常发生在组件内部使用 key 属性强制重新创建时。
- Callback (回调): 表示在完成节点的布局和绘制后,需要执行的回调函数,如生命周期方法或 Hook 的 effect 清理和执行函数。
- DidCapture (捕获错误): 用于错误边界(Error boundaries)的处理,表示子树中有组件抛出了错误,需要这个错误边界组件来处理。
- Ref (引用更新): 表示需要更新组件的 ref 引用。当组件被挂载、更新或卸载时,ref 回调需要被调用。
工作循环(Work Loop)
React Fiber 实现了一个循环,称为工作循环,负责遍历 Fiber 树,执行更新。这个循环可以根据任务的优先级被中断和恢复。当浏览器有更高优先级的任务(如用户输入)时,React 可以暂停当前的工作循环,先处理这些任务,以确保应用的响应性。完成这些任务后,再回到之前的工作循环中。
React 的工作循环大致可以分为三个阶段:
- 调度(Schedule)
- 渲染(Render)
- 提交(Commit)
这个流程涉及到调度任务、执行渲染工作以及将变化应用到 DOM 上。
// 假设的任务队列,每个任务都有一个优先级
const taskQueue = [];
// 调度任务
function scheduleTask(task) {
taskQueue.push(task);
requestIdleCallback(performTask);
}
// 执行任务
function performTask(deadline) {
while ((deadline.timeRemaining() > 0 || deadline.didTimeout) && taskQueue.length > 0) {
const task = taskQueue.shift(); // 获取任务
performUnitOfWork(task); // 执行单元任务
}
if (taskQueue.length > 0) {
requestIdleCallback(performTask);
}
}
// 执行一个工作单元,这里简化为打印任务信息
function performUnitOfWork(task) {
console.log(`执行任务: ${task.name}`);
}
// 模拟任务调度
scheduleTask({name: '更新组件A', priority: 'high'});
scheduleTask({name: '更新组件B', priority: 'low'});
任务调度机制
React Fiber 使用了一种叫做“调度器(Scheduler)”的机制来管理任务的优先级和执行。调度器可以决定哪些任务应该优先执行,哪些可以延后处理。这是通过给每个任务分配一个优先级来实现的。例如,响应用户输入或动画的更新会被赋予更高的优先级。
处理优先级
在 Fiber 架构中,不同类型的更新可以有不同的优先级。这允许 React 在执行更新时做出更智能的决策。例如,紧急更新(如键盘输入)可以立即执行,而低优先级的更新(如数据预加载)可以在浏览器空闲时执行。
源码实现
function performUnitOfWork(fiber) {
// 执行当前 Fiber 节点的工作,例如创建 DOM 节点、更新 DOM
// ...
// 如果有子节点,返回子节点作为下一个工作单元
if (fiber.child) {
return fiber.child;
}
// 如果没有子节点,回溯到父节点,直到找到有兄弟节点的父节点
let nextFiber = fiber;
while (nextFiber) {
if (nextFiber.sibling) {
return nextFiber.sibling;
}
nextFiber = nextFiber.return;
}
}
function workLoop(deadline) {
let shouldYield = false;
while (nextUnitOfWork && !shouldYield) {
nextUnitOfWork = performUnitOfWork(nextUnitOfWork);
shouldYield = deadline.timeRemaining() < 1;
}
if (!nextUnitOfWork && wipRoot) {
// 提交阶段:应用所有更改到 DOM
}
requestIdleCallback(workLoop);
}
let nextUnitOfWork = null;
let wipRoot = null; // Work in progress root
requestIdleCallback(workLoop);
Fiber 哪些任务是可以被打断的
Fiber 如何实现暂停
在React的Fiber架构中,"暂停任务"是指在执行组件渲染或更新工作时,React可以根据任务的优先级和浏览器的帧率动态地中断和恢复这些任务。
这种能力是通过Fiber架构的设计实现的,它允许React将渲染工作分割成小块,并利用浏览器的requestIdleCallback(或其自己的调度策略)来决定何时处理这些任务。
如何实现暂停
Fiber架构通过以下机制实现任务的暂停和恢复:
- 时间分片(Time Slicing):React利用Fiber架构将长时间运行的任务(如大型列表的渲染)分割成多个小任务(每个Fiber节点是一个任务单元)。每个小任务完成后,React会检查当前帧是否还有剩余时间。如果没有足够的时间,React会暂停当前工作,等待下一个idle period(空闲期)再继续。
- 优先级调度(Priority Scheduling):React为不同类型的更新分配了不同的优先级。例如,用户交互(如点击事件)具有更高的优先级,而数据获取则可能具有较低的优先级。React会根据这些优先级来决定哪些任务应该先执行,哪些可以稍后再执行。
- 双缓冲技术(Double Buffering):在更新过程中,React在内存中构建一棵新的Fiber树(workInProgress树),这棵树代表了应用的下一个状态。React通过在背后构建这棵树,可以随时中断工作,而不会影响当前屏幕上显示的内容。一旦所有相关的工作都完成了,React会将这棵树一次性提交到DOM上,这个过程称为"提交阶段"(commit phase)。
调度器(Scheduler)
React实现了自己的调度器(Scheduler),来优化任务的执行。调度器基于requestIdleCallback的概念,但是为了更好的跨浏览器兼容性和精确控制,React实现了自己的调度逻辑。这个调度器负责管理任务的优先级,以及在浏览器的主线程空闲时执行任务。
// 伪代码,展示原理
function workLoop(deadline) {
while (有任务 && deadline.timeRemaining() > 0) {
// 执行任务
performUnitOfWork(task);
// 检查是否还有剩余时间
if (没有剩余时间) {
// 暂停工作,等待下一个idle period
requestIdleCallback(workLoop);
}
}
}
window.requestIdleCallback((deadline) => {
// deadline.timeRemaining() 返回当前帧中剩余的时间
while (deadline.timeRemaining() > 0 && tasks.length > 0) {
performTask(tasks.shift());
}
if (tasks.length > 0) {
// 如果还有未完成的任务,再次请求空闲回调
window.requestIdleCallback(myIdleCallback);
}
});
// 启动任务
requestIdleCallback(workLoop);
VNode 和 Fiber 有什么差异
VNode(虚拟节点)和Fiber是 React 框架中的两个核心概念,它们在 React 的内部实现中扮演着不同的角色,并且分别属于不同的阶段和目的。
VNode与Fiber的差别
- 目的与阶段:VNode主要关注的是如何通过虚拟表示来描述界面,属于渲染前的准备阶段;而Fiber关注的是如何高效地执行渲染(或更新)任务,属于渲染过程的调度与执行阶段。
- 粒度与结构:虚拟DOM通常表示的是组件树的结构,而Fiber节点提供了更细粒度的控制,每个Fiber节点代表了一个工作单元,不仅包含状态和类型信息,还包含执行该工作的具体指令。 功能与用途:虚拟DOM的主要用途是提高DOM操作的效率,通过diff算法减少实际的DOM操作次数;Fiber架构的引入则是为了优化React的渲染策略,引入异步渲染和任务分割的能力,从而提升了应用的响应性和性能。
VNode(虚拟节点)
- 定义:VNode,即虚拟DOM节点,是一个简单的JavaScript对象,它是对真实DOM节点的抽象表示。虚拟DOM技术是React等现代前端框架的基础,用于优化DOM操作,提高应用性能。
- 用途:VNode使得开发者可以通过声明式的方式描述界面,而无需直接操作DOM。React在组件渲染时会生成VNode树,然后将这个树与上一次渲染的VNode树进行比较,通过差异算法(diffing)计算出实际需要在DOM上进行的最小更新。
- 特点:VNode主要用于渲染阶段之前,作为描述界面的数据结构。每次组件更新时,都会重新生成VNode。
虚拟DOM节点(VNode)通常包含以下属性:
- type:元素的类型,可以是字符串(对应DOM标签名),也可以是函数(对应函数组件)或类(对应类组件)。
- props:包含属性和子元素的对象。
- key:用于在列表中标识唯一的VNode,帮助React进行高效的更新。
- children:子元素的数组,也可以是单个子元素。
const vnode = {
type: 'div',
props: {
className: 'container',
children: [
{
type: 'span',
props: {
children: 'Hello, world!'
}
}
]
}
};
Fiber
- 定义:Fiber是React16中引入的一种新的内部实现机制,用于改进其渲染过程。Fiber架构的目的是使React能够利用协调算法(reconciliation)进行非阻塞渲染,从而提高应用的性能和响应能力。
- 用途:Fiber为每个React元素创建了一个工作单元,这些工作单元构成了Fiber树。React可以根据需要暂停、中断、恢复或取消更新过程中的工作。这种能力使得React可以执行如时间分片(time slicing)、并发(concurrency)等高级功能。
- 特点:Fiber节点是对组件树中的组件实例或DOM节点的更细粒度表示,包含渲染相关的状态信息以及指向其他Fiber节点的链接。Fiber架构允许React更灵活地安排或中断工作任务。
Fiber节点的示例结构可能如下(简化版):
- type和key:与VNode类似,用于标识Fiber节点的类型和唯一性。
- child:指向第一个子节点。
- sibling:指向下一个兄弟节点。
- return:指向父节点。
- stateNode:与该Fiber节点相关联的本地状态或实例。
- memoizedProps和memoizedState:分别记录了上一次渲染时的props和state,用于比较是否需要更新。
- updateQueue:更新队列,存储了该Fiber节点的状态更新和副作用。
const fiberNode = {
type: MyComponent,
key: null,
stateNode: null, // 对于类组件,这里会是组件实例
child: null, // 指向第一个子Fiber
sibling: null, // 指向下一个兄弟Fiber
return: null, // 指向父Fiber
memoizedProps: {...}, // 上次渲染的props
memoizedState: {...}, // 上次渲染的state
updateQueue: {...} // 更新队列
};
完整源码

- beginWork
- 从根节点开始
- 递归查找下一个节点:先找大儿子,没有则找下一个弟弟,没有则找下一个兄弟,没有则找下一个叔叔,...
- completeWork(自己所有的子节点完成后,自己完成工作)
let workInProgress;
const TAG_ROOT = 'TAG_ROOT' // 根节点
const TAG_HOST = 'TAG_HOST' // 原生 DOM 节点
// 创建Dom节点
function createStateNode(fiber) {
// 通过fiber创建dom
if(fiber.tag === TAG_HOST) {
fiber.stateNode = document.createElement(fiber.type)
}
}
// 完成子任务
function completeUnitOfWork(workInProgress) {
let stateNode
switch(workInProgress.tag) {
case TAG_HOST:
stateNode = createStateNode(workInProgress)
break;
}
}
// 定义一个工作循环
function workLoop () {
completeUnitOfWork(workInProgress)
while(workInProgress) {
// 完成工作任务
workInProgress = performUnitWork(workInProgress)
}
}
function createFiber(element){
// 构造 fiber
return {
tag: TAG_HOST,
key: element.key,
type: element.type,
props: element.props
}
}
function reconcileChildren(parentFiber, nextChildren) {
// 上一个子节点
let prevChildFiber
// 第一个子节点
let firstChildFiber
// 遍历子节点
for(let i =0;i<nextChildren.length;i++) {
// 创建 fiber
let newFiber = createFiber(nextChildren[i])
// 子fiber指向父
newFiber.return = parentFiber
// 大兄弟指向二兄弟
if(!prevChildFiber) {
// 当前节点是大兄弟
prevChildFiber = newFiber
} else {
// 大兄弟指向二兄弟
prevChildFiber.sibling = newFiber
}
// 当前设置为下一个兄弟
prevChildFiber= newFiber
}
parentFiber.child = firstChildFiber
return firstChildFiber
}
function beginWork(workInProgress) {
console.log('workInProgress', workInProgress.key)
// 获取下一个子节点
let nextChildren = workInProgerss.props.children
// 会根据父Fiber和所有子虚拟Dom构建出子Fiber树
// 先让父节点创建第一层所有子节点
return reconcileChildren(workInProgress, nextChildren)
}
// 完成工作单元
function performUnitWork(workInProgress) {
// 开始工作
// 生成子Fiber树
beginWork(workInProgress)
// 先找子节点
if(workInProgress.child) {
return workInProgress.child
}
// 然后再找兄弟节点
while(workInProgress.sibiling) {
if(workInProgress.sibiling) {
return workInProgress.sibiling
}
workInProgress = workInProgress.return
}
}
// 根节点
let root = document.getElementById('root')
let rootFiber = {
tag: TAG_ROOT, // Fiber 类型
key: 'root', // key
stateNode: root, // 根dom节点
props: {
children: [A]
}
}
workInProgress = rootFiber
workLoop()