DOM 事件
DOM 事件是指与 HTML 文档中的元素相关联的各种事件,如点击、鼠标移动、键盘按下等。在 JavaScript 中,可以通过添加事件监听器来捕获这些事件,并在事件发生时执行相应的操作。
DOM 事件分级

- DOM0级事件: 也称为元素级事件,是最初的事件处理方式。通过在 DOM 元素上直接设置事件处理函数来实现,例如 onclick、onmouseover 等事件属性。
const button = document.getElementById('myButton');
button.onclick = function() {
console.log('Button clicked!');
};
这种方式会覆盖之前设置的相同类型的事件处理函数。
- DOM2级事件: 引入了标准的事件模型,通过 addEventListener() 和 removeEventListener() 方法来添加和移除事件处理函数。这种方式支持添加多个事件处理函数,不会覆盖之前设置的事件处理函数。
const button = document.getElementById('myButton');
button.addEventListener('click', function() {
console.log('First click handler');
});
button.addEventListener('click', function() {
console.log('Second click handler');
});
// 输出: "First click handler" 和 "Second click handler"。
- DOM3级事件: 进一步扩展了事件模型,在 DOM3 级事件中新增了对更多事件类型的支持,例如鼠标滚轮事件、键盘事件等。DOM3 级事件是在 DOM2 级事件的基础上添加了更多的事件类型,允许自定义事件。
- UI事件,当用户与页面上的元素交互时触发,如:load、scroll
- 焦点事件,当元素获得或失去焦点时触发,如:blur、focus
- 鼠标事件,当用户通过鼠标在页面执行操作时触发如:dbclick、mouseup
- 滚轮事件,当使用鼠标滚轮或类似设备时触发,如:mousewheel
- 文本事件,当在文档中输入文本时触发,如:textInput
- 键盘事件,当用户通过键盘在页面上执行操作时触发,如:keydown、keypress
- 合成事件,当为IME(输入法编辑器)输入字符时触发,如:compositionstart
- 变动事件,当底层DOM结构发生变化时触发,如:DOMsubtreeModified
// 自定义事件
var event = new Event('test')
// 给元素绑定事件
domElement.addEventListener('test', function() {
console.log('event test')
},)
// 触发事件
setTimeout(function() {
domElement.dispatchEvent(event)
}, 1000)
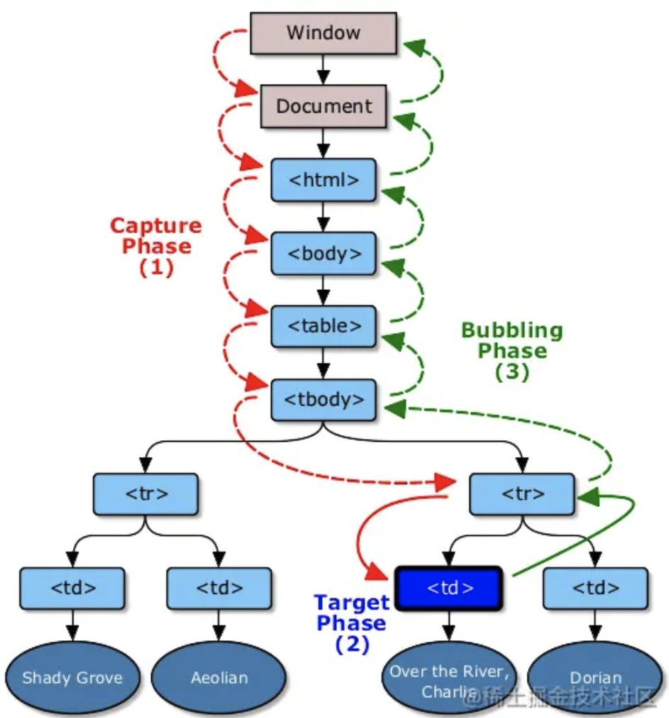
DOM 事件流
DOM 事件流描述了浏览器中事件从发生到被处理的过程。事件流程主要分为捕获阶段、目标阶段和冒泡阶段。这三个阶段构成了事件的传播过程,而在这个过程中,事件会经历从最外层的节点(文档根节点)到最具体的节点(目标节点)的传播路径。
- 捕获阶段(Capture Phase):
事件按 window -> document -> html -> body -> ... -> 目标元素 的方向向下层元素传递。
事件首先从文档根节点(或者是注册了捕获事件监听器的祖先节点)开始传播,沿着 DOM 树向下传播到目标节点。在捕获阶段,事件会依次经过所有节点,从根节点开始,一直到目标节点。在这个阶段,最具体的节点(目标节点)是事件的起始节点。
- 目标阶段(Target Phase):
当事件达到目标节点时,即目标阶段开始。在这个阶段,事件已经到达了其目标节点,但是尚未开始冒泡。如果事件是一个冒泡事件,此时将执行目标节点上的事件处理函数。
- 冒泡阶段(Bubble Phase):
在目标阶段完成后,事件开始沿着 DOM 树向上传播,从目标节点开始,一直传播到文档根节点(或者是注册了冒泡事件监听器的祖先节点)。在冒泡阶段,事件会依次经过所有节点,从目标节点开始,一直到根节点。在这个阶段,目标节点是事件的终止节点。

事件流程总结:
- 事件从最外层的节点开始传播(捕获阶段)。
- 事件传播到目标节点(目标阶段)。
- 事件从目标节点开始向上冒泡(冒泡阶段)。